17173DNF自动人偶工厂工具绿色免费版种类:游戏辅助大小:898KB语言:中文 评分:6.5标签:立即下载为了鼓励玩家去PK场进行竞技,本次另外一个活动为“阿尔伯特的试炼”。玩家通过完成阿尔伯特的任务,可以获得礼盒,内含各种挑战书、商城道具等给力礼品!
阿尔伯特的试炼活动

第一步,去找赛利亚

第二步,前往PK场进行10次PK


第三步,通过完成任务得到的物品在阿尔伯特处兑换礼盒
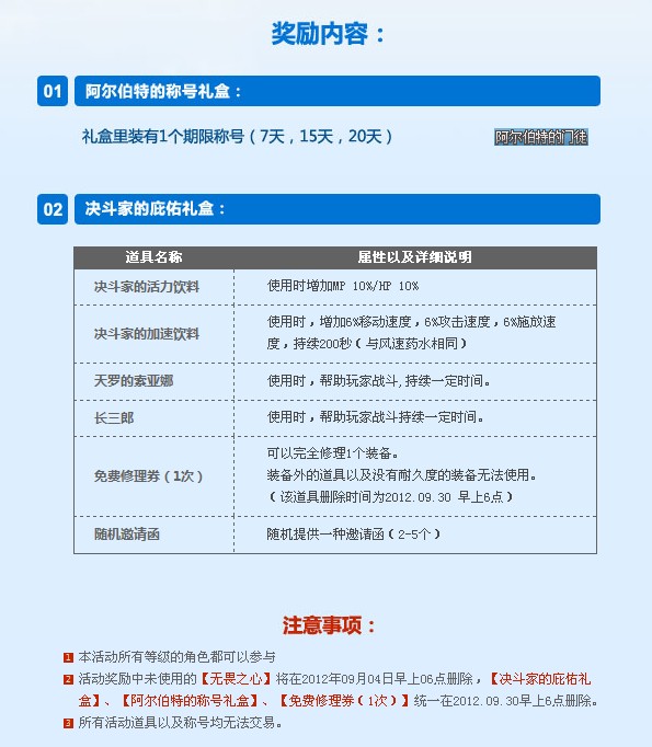
打开阿尔伯特的礼盒,玩家可以获得丰厚的奖励:

TAG标签:dnf(5)
转载请说明来源于乐奇绿软(https://www.hileqi.com)
本文地址:https://www.hileqi.com/news/4723.html
郑重声明:文章来源于网络作为参考,本站仅用于分享不存储任何下载资源,如果网站中图片和文字侵犯了您的版权,请联系我们处理!邮箱3450399331@qq.com



赣公网安备 36010602000087号
相关文章